闽州教育导航网址: 职称评审 研究生 公务员 教师资格 司法考试 闽州教育 建设执业 金融财会 职业资格 中考 高考
您的位置:首页 > 中考 > 备考资料 > 【福建B卷】2019年初三中考考前最后一卷:历史

【福建B卷】2019年初三中考考前最后一卷:历史


  【摘要】【福建B卷】2019年初三中考考前最后一卷:历史更多中考信息可关注闽州教育中考资讯专栏。




成人高考报名中……

  闽州教育温馨提示:其实最好的技巧就是学生们平时要多练题型,培养自己的答题习惯,大家如有学习上的问题可以咨询我们的专业老师为您解答哦,想学习更多的答题技巧,请关注闽州教育。

  报名电话:185-5969-5373(微信号) 罗老师

  报名地址:闽州教育学历教育学习中心

  招生网址:www.minzhouedu.com

上一篇:【福建A卷】2019年初三中考考前最后一卷:地理下一篇:【福建A卷】2019年初三中考考前最后一卷:历史
关于我们
法律申明
联系方式
加入我们
服务中心
报名地址
缴费方式
学费分期
商务合作
讲师应聘
招商加盟
推广联盟
电话客服热线:400-968-7268
点击这里给我发消息 闽州教育活跃用户交流群
关注微信公众号
关注我们
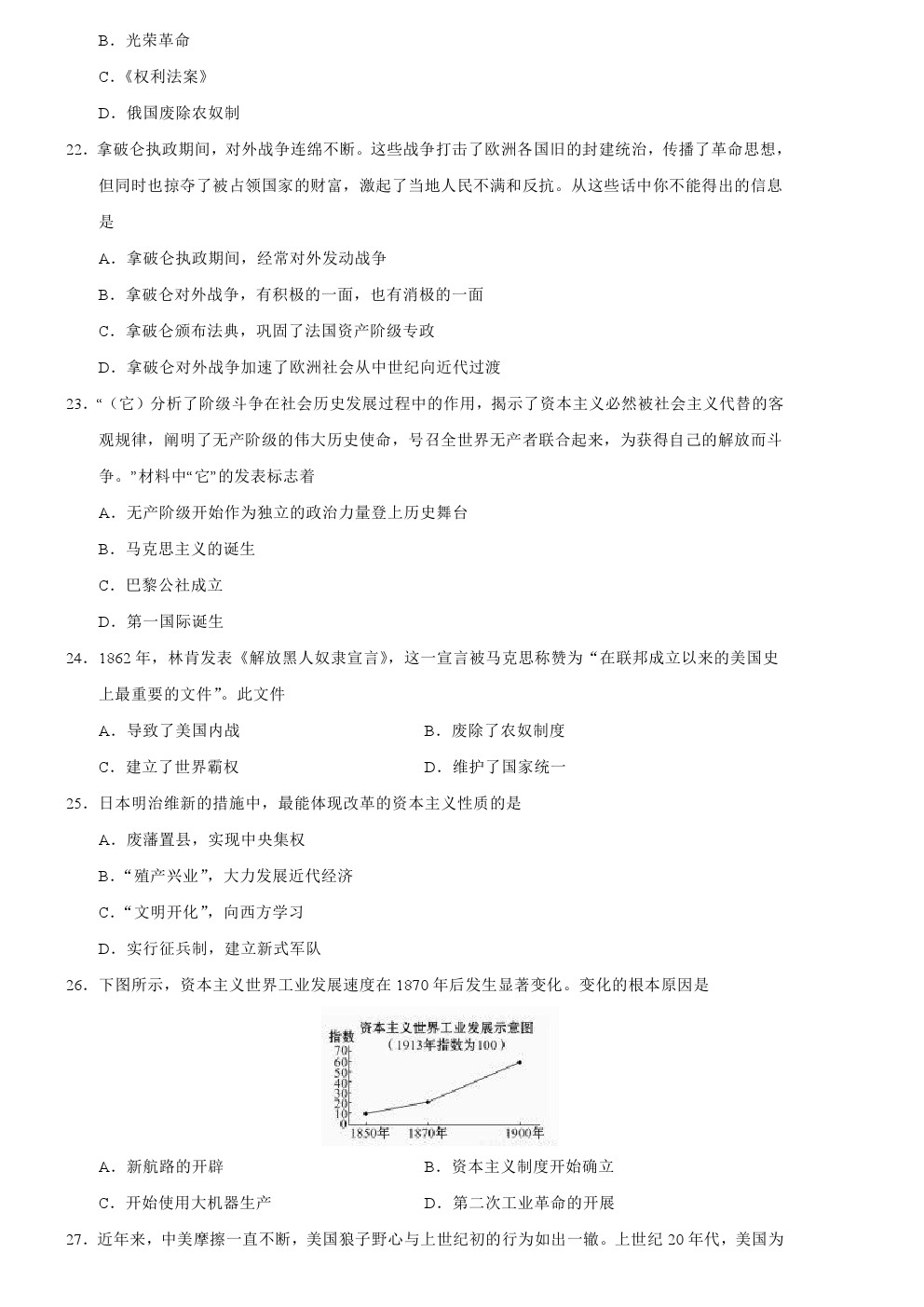
每天好料不断
2015-2020 版权所有@厦门华育远教科技有限公司      备案号:闽ICP备17002721号